Files
luban-lite/kernel/rt-thread/documentation/utest/utest.md
刘可亮 564e22b32f v0.7.5
2023-08-28 09:48:01 +08:00

12 KiB

utest Framework

utest Introduction

utest (unit test) is a unit testing framework developed by RT-Thread. The original intention of designing utest is to make it easier for RT-Thread developers to write test programs using a unified framework interface for unit testing, coverage testing, and integration testing.

Test Case Definition

A test case (tc) is a single test performed to achieve a specific test objective. It is a specification that includes test input, execution conditions, test procedures, and expected results. It is a infinite loop with clear end conditions and test results.

The utest (unit test) framework defines user-written test programs as test cases, and a test case contains only one testcase function (similar to the main function), which can contain multiple test unit functions.

The test code for a function, specifically through the API provided by the utest framework, is a test case.

Test Unit Definition

The test unit is a test point subdivided by the function to be tested. Each test point can be the smallest measurable unit of the function to be tested. Of course, different classification methods will subdivide different test units.

utest Application Block Diagram

utest Application Block Diagram

As shown in the figure above, the test case is designed based on the service interface provided by the test framework utest, which supports compiling multiple test cases together for testing. In addition, as you can see from the figure, a test case corresponds to a unique testcase function, and multiple test units are included in testcase.

utest API

To enable uniform test case code, the test framework utest provides a common API interface for test case writing.

Macros of assertion

NOTE: Here assert only records the number of passes and failures, it does not generate assertions or terminates program execution. Its function is not equivalent to RT_ASSERT.

assert Macro Description
uassert_true(value) If the value is true then the test passes, otherwise the test fails.
uassert_false(value) If the value is false then the test passes, otherwise the test fails.
uassert_null(value) If the Value is null then the test passes, otherwise the test fails
uassert_not_null(value) If the value is a non-null value, the test passes, otherwise the test fails.
uassert_int_equal(a, b) If the values of a and b are equal, the test passes, otherwise the test fails.
uassert_int_not_equal(a, b) If the values of a and b are not equal, the test passes, otherwise the test fails.
uassert_str_equal(a, b) If the string a and the string b are the same, the test passes, otherwise the test fails.
uassert_str_not_equal(a, b) If the string a and the string b are not the same, the test passes, otherwise the test fails.
uassert_in_range(value, min, max) If the value is in the range of min and max, the test passes, otherwise the test fails.
uassert_not_in_range(value, min, max) If the value is not in the range of min and max, the test passes, otherwise the test fails.

Macros for Running Test Units

UTEST_UNIT_RUN(test_unit_func)

In the test case, the specified test unit function test_unit_func is executed using the UTEST_UNIT_RUN macro. The test unit must be executed using the UTEST_UNIT_RUN macro.

Macros for Exporting Test Cases

UTEST_TC_EXPORT(testcase, name, init, cleanup, timeout)
Parameters Description
testcase Test case main-bearing function (specifies using a function called static void testcase(void)
name Test case name (uniqueness). Specifies the naming format for connecting relative names of test cases relative to testcases directory with .
init the initialization function before Test case startup
cleanup Cleanup function after the end of the test case
timeout Test case expected test time (in seconds)

Test case naming requirements:

Test cases need to be named in the prescribed format. Specifies the naming format for the connection of the current test case relative to the testcases directory linked with . . The name contains the file name of the current test case file (the file name except the suffix name).

Test case naming example:

Assuming that there is a testcases\components\filesystem\dfs\dfs_api_tc.c test case file in the test case testcases directory, the test case name in the dfs_api_tc.c is named components.filesystem.dfs.dfs_api_tc.

Test Case LOG Output Interface

The utest framework relies on the ulog log module for log output and the log output level in the utest framework. So just add #include "utest.h" to the test case to use all level interfaces (LOG_D/LOG_I/LOG_E) of the ulog log module.

In addition, the utest framework adds an additional log control interface as follows:

#define UTEST_LOG_ALL    (1u)
#define UTEST_LOG_ASSERT (2u)

void utest_log_lv_set(rt_uint8_t lv);

Users can use the utest_log_lv_set interface to control the log output level in test cases. The UTEST_LOG_ALL configuration outputs all logs, and the UTEST_LOG_ASSERT configuration only outputs logs after the failure of uassert.

Configuration Enable

Using the utest framework requires the following configuration in the ENV tool using menuconfig:

RT-Thread Kernel  --->
    Kernel Device Object  --->
        (256) the buffer size for console log printf /* The minimum buffer required by the utest log */
RT-Thread Components  --->
    Utilities  --->
        -*- Enable utest (RT-Thread test framework) /* Enable utest framework */
        (4096) The utest thread stack size          /* Set the utest thread stack (required for -thread mode) */
        (20)   The utest thread priority            /* Set utest thread priority (required for -thread mode) */

Application Paradigm

The utest framework and related APIs were introduced earlier. The basic test case code structure is described here.

The code blocks necessary for the test case file are as follows:

/*
 * Copyright (c) 2006-2019, RT-Thread Development Team
 *
 * SPDX-License-Identifier: Apache-2.0
 *
 * Change Logs:
 * Date           Author       Notes
 * 2019-01-16     MurphyZhao   the first version
 */

#include <rtthread.h>
#include "utest.h"

static void test_xxx(void)
{
    uassert_true(1);
}

static rt_err_t utest_tc_init(void)
{
    return RT_EOK;
}

static rt_err_t utest_tc_cleanup(void)
{
    return RT_EOK;
}

static void testcase(void)
{
    UTEST_UNIT_RUN(test_xxx);
}
UTEST_TC_EXPORT(testcase, "components.utilities.utest.sample.sample_tc", utest_tc_init, utest_tc_cleanup, 10);

A basic test case must contain the following:

  • File comment header (Copyright)

    The test case file must contain a file comment header containing Copyright, time, author, and description information.

  • utest_tc_init(void)

    The initialization function before the test run is generally used to initialize the environment required for the test.

  • utest_tc_cleanup(void)

    The cleanup function after the test is used to clean up the resources (such as memory, threads, semaphores, etc.) applied during the test.

  • testcase(void)

    The mainly function of testcase, a test case implementation can only contain one testcase function (similar to the main function). Usually this function is only used to run the test unit execution function UTEST_UNIT_RUN.

    A testcase can contain multiple test units, each of which is executed by UTEST_UNIT_RUN.

  • UTEST_UNIT_RUN

    Test unit execution function.

  • test_xxx(void)

    Test implementation of each functional unit. The user determines the function name and function implementation based on the requirements.

  • uassert_true

    The assertion macro used to determine the test result (this assertion macro does not terminate the program run). Test cases must use the uassert_xxx macro to determine the test results, otherwise the test framework does not know if the test passed.

    After all the uassert_xxx macros have been passed, the entire test case is passed.

  • UTEST_TC_EXPORT

    Export the test case testcase function to the test framework.

Requirements for running test cases

The test framework utest exports all test cases to the UtestTcTab code segment. The UtestTcTab section is not required to be defined in the link script in the IAR and MDK compilers, but it needs to be explicitly set in the link script when GCC is compiled.

Therefore, in order for test cases to be compiled and run under GCC, the UtestTcTab code segment must be defined in the link script of GCC.

In the .text of the GCC link script, add the definition of the UtestTcTab section in the following format:

/* section information for utest */
. = ALIGN(4);
__rt_utest_tc_tab_start = .;
KEEP(*(UtestTcTab))
__rt_utest_tc_tab_end = .;

Running Test Cases

The test framework provides the following commands to make it easy for users to run test cases on the RT-Thread MSH command line. The commands are as follows:

utest_list command

Lists the test cases supported by the current system, including the name of the test case and the time required for the test. This command has no parameters.

utest_run command

Test case execution command, the format of the command is as follows:

utest_run [-thread or -help] [testcase name] [loop num]
utest_run Command Parameters Description
-thread Run the test framework in threaded mode
-help Print help information
testcase name Specify the test case name. Using the wildcard * is supported, specifying front byte of the test case name is supported.
loop num the number of iterations of test cases

Example of test command usage:

msh />utest_list
[14875] I/utest: Commands list :
[14879] I/utest: [testcase name]:components.filesystem.dfs.dfs_api_tc; [run timeout]:30
[14889] I/utest: [testcase name]:components.filesystem.posix.posix_api_tc; [run timeout]:30
[14899] I/utest: [testcase name]:packages.iot.netutils.iperf.iperf_tc; [run timeout]:30
msh />
msh />utest_run components.filesystem.dfs.dfs_api_tc
[83706] I/utest: [==========] [ utest    ] started
[83712] I/utest: [----------] [ testcase ] (components.filesystem.dfs.dfs_api_tc) started
[83721] I/testcase: in testcase func...
[84615] D/utest: [    OK    ] [ unit     ] (test_mkfs:26) is passed
[84624] D/testcase: dfs mount rst: 0
[84628] D/utest: [    OK    ] [ unit     ] (test_dfs_mount:35) is passed
[84639] D/utest: [    OK    ] [ unit     ] (test_dfs_open:40) is passed
[84762] D/utest: [    OK    ] [ unit     ] (test_dfs_write:74) is passed
[84770] D/utest: [    OK    ] [ unit     ] (test_dfs_read:113) is passed
[85116] D/utest: [    OK    ] [ unit     ] (test_dfs_close:118) is passed
[85123] I/utest: [  PASSED  ] [ result   ] testcase (components.filesystem.dfs.dfs_api_tc)
[85133] I/utest: [----------] [ testcase ] (components.filesystem.dfs.dfs_api_tc) finished
[85143] I/utest: [==========] [ utest    ] finished
msh />

Test result analysis

utest log display

As shown in the figure above, the log of the test case run is divided into four columns from left to right, which are (1) log header information, (2) result bar, (3) property bar, and (4) detail information display bar. The test case test result (PASSED or FAILED) is identified in the log using the result attribute.

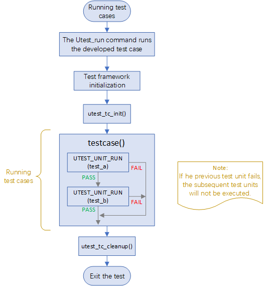
Test Case Run Process

Test Case Run Process

From the above flow chart you can get the following:

  • The utest framework is a sequential execution of all test units in the testcase function
  • Assert of the previous UTEST_UNIT_RUN macro has occurred, and all subsequent UTEST_UNIT_RUN will skip execution.

NOTE

  • Determine whether the link script has the UtestTcTab section added before compiling with GCC.
  • Make sure RT-Thread Kernel -> Kernel Device Object -> (256) the buffer size for console log printf is at least 256 bytes before compiling.
  • The resources (threads, semaphores, timers, memory, etc.) created in the test case need to be released before the test ends.
  • A test case implementation can only export a test body function (testcase function) using UTEST_TC_EXPORT
  • Write a README.md document for the your test case to guide the user through configuring the test environment.